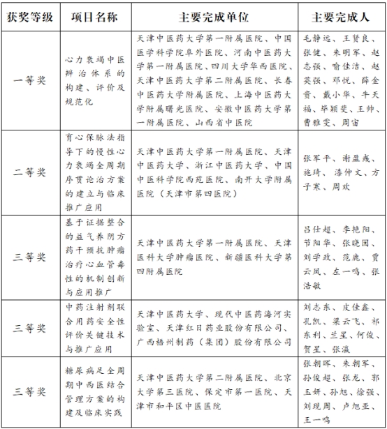
近日,中国中西医结合学会官网公布了2025年度中国中西医结合学会科学技术奖获奖项目名单。本年度,经中国中西医结合学会组织推荐、审核及评审,共评出一等奖8项、二等奖17项、三等奖20项。我校牵头的五个项目分别荣获一等奖1项、二等奖1项、三等奖3项。

该奖项是由国家科学技术奖励工作办公室2004年批准设立的,旨在授予在中西医结合基础研究、临床研究、医学科普工作和开发研究中取得优秀成果的集体和个人。
未来,学校将持续推进科技创新与成果转化,完善科研激励机制,强化高水平科研成果产出,营造更加浓厚的学术氛围,助力中医药事业和学校“双一流”建设高质量发展。